
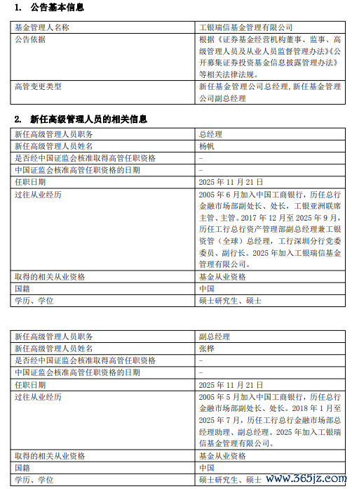
11月22日,工银瑞信发布的高级管理人员变更公告显示,新任杨帆为公司总经理大业证券,新任张桦为副总经理。任职日期2025 年 11 月 21 日。
同时wind信息显示,从5月至11月,公司包括总经理、副总经理及督察长在内的多个关键职位相继更替,总经理、副总经理上任,或标志着这家银行系基金巨头进入了全新发展阶段。
核心管理层“换血”
根据公司公告及内部信息,工银瑞信的管理层调整始于2025年5月。5月27日,任职超过8年的副总经理郝炜离任;同日,首席风险官朱碧艳也结束了她为期7个月的任期,而她自2006年起担任的督察长职务也同步画上句号,其在督察长岗位上的任职时长超过18年。
8月28日,公司再度迎来重大变动。原总经理高翀在任职4年2个月后离任,由赵桂才接任代总经理。然而,这一过渡期仅持续了不到3个月大业证券,11月21日,赵桂才的代总经理职务结束。次日,公司正式宣布任命杨帆为总经理,张桦为副总经理,完成了核心管理层的重构。
现任管理层 数据来源:Wind
新任高管均出自“工行系”
新就任的总经理杨帆和副总经理张桦均系出工商银行体系,拥有丰富的金融市场和资产管理经验。杨帆在工商银行体系内拥有完整而多元的职业历练,从总行金融市场部到工银亚洲,再到总行资产管理部副总经理兼工银资管(全球)总经理,最后到工行深圳分行副行长,其复合型背景被认为是为执掌工银瑞信奠定了坚实基础。
张桦则长期深耕于工行总行金融市场部,从副处长、处长一路晋升至总经理助理、副总经理,在固定收益投资与交易、流动性管理及风险控制方面具备深厚专业功底。
据工行内部知情人士评价,杨帆“工作经历丰富,学习能力强,专业能力突出,熟悉包括资产管理在内的多个业务条线”,“既懂专业,又善于定思路和抓落实,之前负责过的各项业务发展都非常出色。
行业频繁变动下的新起点
数据显示,工银瑞信基金成立于2005-06-21,股东为中国工商银行股份有限公司、瑞士银行有限公司(UBSAG),持股比例分别为80.00%、20.00%。截止2025年9月30日,资产规模8,624.2亿元。非货币资产规模4,711.64亿元,在162家基金公司中排名第14位。
2025年以来,公募基金行业高管变动频繁。据不完全统计,年内已有超过40家基金公司进行了董事长或总经理级别的调整。工银瑞信此次大规模人事重组,既顺应了行业高频变动的整体趋势,也反映出股东方在面对新市场环境下对公司发展战略的重新布局。
随着杨帆、张桦等新高管的就任,工银瑞信能否在人事重组后实现平稳过渡,并开启新一轮增长周期,值得市场持续关注。
海量资讯、精准解读,尽在新浪财经APP
责任编辑:公司观察大业证券
金港赢配资提示:文章来自网络,不代表本站观点。